首页
园务公开
制度规划
收费公示
入园须知
校园新闻
保育管理
每周菜谱
特色菜谱
保健知识
园本课程
教研活动
特色课程
教育科研
研究方案
学习资料
研讨活动
研究成果
学期汇报
成果鉴定
教育动态
工作安排
班级活动
小一班
小二班
小三班
小四班
小五班
小六班
小七班
小八班
中一班
中二班
中三班
中四班
中五班
中六班
中七班
中八班
大一班
大二班
大三班
大四班
大五班
大六班
大七班
大八班
最新公告
园舍留影
班级活动
小一班
小二班
小三班
小四班
小五班
小六班
小七班
小八班
中一班
中二班
中三班
中四班
中五班
中六班
中七班
中八班
大一班
大二班
大三班
大四班
大五班
大六班
大七班
大八班
位置:
首页
>
班级活动
>
大八班
>
教学活动
> 正文
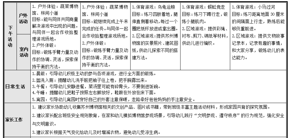
第十七周工作计划
发布时间: 2025年12月19日 12:33
浏览次数:
上一篇:
第十八周工作计划
下一篇:
第十六周工作计划